当前位置:首页 » 热点头条 » 正文

谭乔回应出镜市民起诉电视台

180 人参与  2022年07月24日 15:41  分类 : 热点头条  评论

极目新闻记者 刘毅 曾凌轲

实习生 龚镇宇

已停播多年的交通普法类节目《谭谈交通》,连续引发了新的纠纷。7月10日,《谭谈交通》前主持人谭乔被曝节目视频已下线,自己还被版权方投诉,未来或面临赔偿和牢狱之灾。7月19日,一位曾经参与节目的市民起诉节目制作方成都电视台,理由是侵犯了他的肖像权。目前,成都市成华区法院已经接受了诉讼材料。

谭乔对极目新闻记者表示,他不知道是哪一位出镜人起诉了电视台。有律师表示,节目参与者可起诉其他营利平台索赔。

节目出镜者起诉电视台

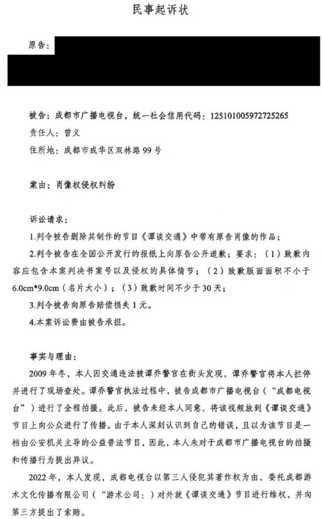
代理这起诉讼的是浙江泽大律师事务所合伙人律师周杰,他将《民事起诉状》公布在了自己的短视频平台号中。

在这份《民事起诉状》中原告称,2009年冬,原告因交通违法被警官谭乔在街头发现,谭乔警官将他拦停并进行了现场查处。在谭乔执法过程中,被告成都广播电视台进行了全程拍摄。此后,未经原告本人同意,被告将该视频放到《谭谈交通》节目上向公众进行传播。由原告深刻认识到自己的错误,且以为该节目是一档由公安机关主导的公益普法节目,因此原告当时未对成都市广播电视台的传播行为提出异议。


视频截图

 

2022年,原告发现成都电视台以第三人侵犯其著作权为由,委托成都游术文化传播有限公司对外就《谭谈交通》节目进行维权,并向第三方提出索赔。原告据此认为,被告制作、传播《谭谈交通》是基于营利目的。在了解被告真实目的的情况下,原告不同意被告制作、传播含其肖像画面的图片。

周杰律师在接受媒体采访时曾表示,近日,有数名上过《谭谈交通》节目的被采访市民通过社交媒体等渠道联系到他,咨询关于肖像权侵权的相关事宜。其中,一名在节目中出镜的被采访者正式委托他对成都电视台提起诉讼。法院在7月19日接受他们递交的诉讼材料,按照规定将于七天内作出是否立案的决定。原告诉讼请求中,除要求被告停止侵权、赔礼道歉外,还暂主张被告赔偿损失1元。

谭乔本人7月23日对极目新闻记者表示,关于《谭谈交通》前段时间引发的争议,他和电视台已经进行了接触和沟通,目前正在积极处理。非常感谢很多热心的法律界人士和市民朋友们的关注,但对于电视台被出镜市民起诉,他目前并不知道具体是哪一位出镜人起诉的。


民事起诉状(图源:平台截图)

律师:出镜人可起诉其他营利平台

关于节目曾经的参与者起诉电视台,北京盈科(成都)律师事务所律师何宇婷认为,根据《民法典》第1020条,为实施新闻报道,不可避免地合理制作、使用、公开肖像权人的肖像,可以不经肖像权人同意。因此电视台在制作和播出《谭谈交通》的过程中,是没有侵害到节目里群众肖像权的。

何宇婷律师说,该案争议焦点在于,电视台前期的维权是否是营利行为。而以现在的有限证据,她认为电视台的行为是非营利行为。电视台基于其他平台侵权而主张的侵权责任,只是侵权责任中体现了经济索赔,但电视台致使并未企图将节目利益化商业化以达到营利目的。

何宇婷律师还表示,节目曾经的参与者可起诉其他营利平台,就播出有其参与的节目要求肖像权索赔。

湖北好律律师事务所陈亮律师认为,根据《民法典》第1019条规定,未经肖像权人同意,肖像作品权利人不得以发表、复制、发行、出租、展览等方式使用或者公开肖像权人的肖像;任何组织或者个人不得制作、使用、公开肖像权人的肖像,但是法律另有规定的除外。因此,出镜人违反交通法规应当被处理,不代表可以不经其同意发表、传播其肖像,除非属于《民法典》第1020条规定的例外情况:为实施新闻报道,不可避免地制作、使用、公开肖像权人的肖像;或者为依法履行职责,国家机关在必要范围内制作、使用、公开肖像权人的肖像,可以不经肖像权人同意。

陈亮律师表示,根据前期相关报道,电视台是《谭谈交通》节目的作品权利人,而并非国家机关。该节目虽然是普法性质,但不能因此界定为非营利性质,电视台可以在节目中对于出镜人进行面部处理,避免公开肖像权人的肖像,使其社会评价遭到贬损。另一方面,某些网友未经权利人同意即将节目上传至网络,首先侵犯了权利人的著作权,客观上也进一步传播了出镜人的肖像,应承担相应责任。当然,该节目拍摄当年对公民肖像权的保护力度与今天不可同日而语,尤其是2021年《民法典》施行后,进一步提高了保护力度,有些在早年间存在一定争议的行为,以现在的裁判标准则属于侵权。

“二仙桥侄儿”:支持起诉但不会效仿

成都市民杨先生也曾经参与过《谭谈交通》,2018年,他因为驾驶货车闯红灯而被谭乔查处。闯红灯后,刚步入社会的杨先生因为害怕,所以就冒充“二仙桥大爷”的侄儿,希望借此与谭乔套近乎,免于处罚。

这期节目笑点颇多。谭乔现场唱粤语歌曲,再加上杨先生一紧张,说自己是“偷(投)共享单车的”,都让观众忍俊不禁。节目播出后,网友也称呼杨先生为“二仙桥侄儿”。


视频截图

“二仙桥侄儿”曾因闯红灯被谭乔查处作为曾经参与过《谭谈交通》的参与者,杨先生一直专注《谭谈交通》在网上下架的事,最近也得知有人起诉了成都电视台。

杨先生告诉极目新闻记者,参与过节目的人太多了,他也并不知道是谁提起了这次诉讼。作为个人,他支持那位市民提起诉讼,希望其合理合法地维护自己的权益,不过他不会效仿这种做法。

杨先生表示,虽然他上了节目成了反面教材,但确实让其他驾驶员以他为戒。他的父亲也是货车司机,母亲就经常用他上节目这事提醒父亲要安全驾驶,而父亲也时常旧事重提,让他小心开车。现在他也已为人父,他经常告诉孩子,时刻注意自己的言行举止,以谭乔为榜样,做一个对社会有用的人。

“虽然与谭乔不熟,但我很喜欢他。”杨先生表示,在他眼中,不管是成都电视台还是《谭谈交通》亦或谭乔本人,都算得上是成都的一张名片,《谭谈交通》被下架一事,他希望纠纷各方能化干戈为玉帛。不管是前期关于《谭谈交通》版权的纠纷,还是这次市民起诉电视台,无论最终法院如何判决,他都会一如既往地支持、喜爱谭乔。

来源:阅天下(www.xakhj.com),转载请保留出处和链接!

本文链接:http://www.xakhj.com/post/47302.html

<< 上一篇 下一篇 >>

  • 相关文章
  • 评论(0)

       谭乔回应出镜市民起诉电视台

◎欢迎参与讨论,请在这里发表您的看法、交流您的观点。

热门文章

    最近发表

      随机文章

        赞助商广告

        广告联系

        Copyright © 2021-2023 阅天下 All Rights Reserved.