当前位置:首页 » 热点头条 » 正文

国家话剧院回应易烊千玺等艺人考编

172 人参与  2022年07月16日 13:40  分类 : 热点头条  评论

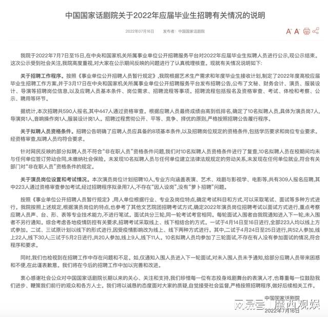
最近易烊千玺、罗一舟和胡先煦考国家话剧院一事引起网友重视,这个事件也被誉为“萝卜招聘”事件,大概的意思就是有网友暗讽其中有暗箱操作,一个萝卜一个坑,早就内定了招聘名单,所谓面试只是流程。

对于此事,此前国家话剧院已经回应过一次,当时说名单只是公示,并未正式录取。现在公示期刚刚过去,国家话剧院也正式回应了此事,据说国家话剧院非常重视,对整个招聘流程进行了复查。

国家话剧院二次回应:一切符合规定

上一次国家话剧院的回应,并没有得到网友的认同,网友认为有三个主要问题都没有说清楚,希望国家话剧院解释清楚。

这三个问题分别是:1、为什么演员可以免笔试。2、三轮面试结果需要公示,为什么第二、第三轮的面试没有公示呢。3、这些演员到底算不算“不在职”。

这次国家话剧院算是非常有针对性地逐个回答了这些问题。

首先免笔试是在招聘前根据规定设定的条件,只针对演员岗位,主要考察演员的声、台、形、表,也就是演员的基本功。而如此设定也是符合《事业单位公开招聘暂行规定》的,里面明确可以灵活设定招聘的模式,笔试、面试都可以。

其次,国家话剧院强调,因为疫情关系,面试是有线上也有线下的。这也就解释了为什么有些演员在面试时间还在剧组,因为是线上面试,可以两者兼顾,不存在“免试”。

最重要的一点,也是坊间争议最大的点,演员到底算不算“不在职”?因为有些演员可能已经是公司的老板,有些人也是近期才注销。

对此国家话剧院也明确了所谓“不在职”的标准,其实就是没有和任何单位签订劳动合同,并且没有缴纳社保,那样就符合“不在职”标准。

所以按照这个标准,最后录取的10个人全部通过审核,符合标准。

对于国家话剧院的正式回应,不少网友还是表示认同,但也有网友依然保持质疑。

不在职的标准存在争议,部分网友要求出示证据

虽然大部分网友表示了认同,但是也有部分网友“依然”表示怀疑。

比如有网友就要求国家话剧院出示面试视频,既然是线上面试,应该有录影才对。如果有视频为证,大家自然就相信了,要不然依然难以服众。

这事怎么说呢,没有录影也不是没有可能,毕竟国家话剧院也没想到会发生这样的事。

另一方面,也有网友对在职标准产生质疑,很明显这个所谓的在职标准是非常形式化的,你不能说它错,只能说它不合理。

也就是说,只要没有签订劳务合同,而且没有交社保,就算不在职位,哪怕这个明星已经拍了很多的影视作品,哪怕他名下有企业做老板,都不算在职。

换个角度说,如果是一个素人,可能已经60岁,是很多企业的幕后老板,但是他从来不领工资,也不在员工列表里,明面上也没有职位,不交社保,那么即使他身价过亿,还是“不在职”。

这怎么说都是有点不合理的,但是规定就是那样规定的,至少目前是这样,所以你只能说这确实不合理,但你不能说它违规操作。

事情回到重点,国家话剧院招聘的是演员岗,招聘到好的演员才是根本

其实对于易烊千玺、罗一舟、胡先煦等人加入国家话剧院,大家是没什么意见的,只是大家质疑这个招聘的公平性,质疑明星是不是通过特权抢了素人的编制和饭碗。

但是通过这次国家话剧院的澄清,可以看到,演员岗和其他岗位是不存在竞争关系的,而参与演员岗选拔的,无论你是明星还是素人,都是免笔试的,最终靠演技比拼。国家话剧院也强调,每一轮的考官都是相同的人,以此保证每一轮的公平性。

所以抛开资格问题不说,就说考核流程,是一视同仁的,不存在特权。

而回到事情的重点,国家话剧院招到好的演员才是根本,国家话剧院本来就是事业单位,也不需要冲什么业绩,他们完全没必要为明星放行,对于他们来说没有半点好处,何必费劲。

结语

综上所述,国家话剧院的回应,基本把这次的事件解释得非常清楚了,从大面上来看,确实看不到违规的问题。不过经过这次的事件,国家话剧院真的有必要重视自己的招聘流程和标准,公信力还是很重要的,你觉得呢?欢迎在评论区里一起聊聊。

来源:阅天下(www.xakhj.com),转载请保留出处和链接!

本文链接:http://www.xakhj.com/post/45533.html

<< 上一篇 下一篇 >>

  • 相关文章
  • 评论(0)

       国家话剧院回应易烊千玺等艺人考编

◎欢迎参与讨论,请在这里发表您的看法、交流您的观点。

热门文章

    最近发表

      随机文章

        赞助商广告

        广告联系

        Copyright © 2021-2023 阅天下 All Rights Reserved.