当前位置:首页 » 明星八卦 » 正文

景甜致歉:完全接受处罚

176 人参与  2022年05月28日 13:40  分类 : 明星八卦  评论

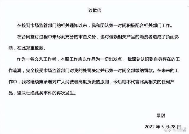
近日,广东省广州市市场监管部门对演员景甜违法广告代言行为依法作出行政处罚,罚没款合计722.12万元。随后,景甜微博发布致歉信,具体内容如下:

来源:阅天下(www.xakhj.com),转载请保留出处和链接!

本文链接:http://www.xakhj.com/post/28146.html

<< 上一篇 下一篇 >>

  • 相关文章
  • 评论(0)

       景甜致歉:完全接受处罚

◎欢迎参与讨论,请在这里发表您的看法、交流您的观点。

热门文章

    最近发表

      随机文章

        赞助商广告

        广告联系

        Copyright © 2021-2023 阅天下 All Rights Reserved.